消防設備現場檢查消防給水設備
6.6.1 消防泵及泵組
6.6.1.1 檢查項目
檢查項目、技術要求和不合格情況見表46。
6.6.1.2.1 目測檢查泵殼、葉輪、軸、放水旋塞的材料。
6.6.1.2.2 目測檢查泵的旋轉方向、壓力表的量程與檢定有效期,操縱機構指示牌的設置及其材質。
6.6.2 消防氣壓給水設備和消防增壓穩壓給水設備
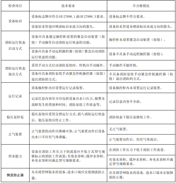
6.6.2.1 檢查項目
檢查項目、技術要求和不合格情況見表47。
6.6.2.2 檢查方法
6.6.2.2.1 檢查設備標志牌是否符合標準要求;檢查給水管道是否噴涂標識水流方向的箭頭。
6.6.2.2.2 試驗期間關閉設備與主供水管網的控制閥門,將設備控制柜處于停止位置,打開試水管閥門,將氣壓水罐水位排放至止氣水位,檢查止氣裝置動作是否準確,動作后是否有氣體流出。同時檢查有效水容積、緩沖水容積、補充水容積等內容。試驗后將設備恢復正常工作狀態。
6.6.2.2.3 試驗期間關閉設備與主供水管網的控制閥門,采用手動緊急方式使設備啟動進入消防狀態,觀察控制柜聲光指示和水泵運行狀態是否良好,啟動是否正常;使設備處于自動控制方式下,在設備接線端子排上給入設計要求的消防信號源啟動設備進入消防狀態,觀察控制柜聲光指示和水泵運行狀態是否良好,啟動是否正常。試驗后將設備恢復正常工作狀態。手動方式啟動消防泵組時,檢查能否手動停機。
6.6.2.2.4 試驗期間關閉設備與主供水管網的控制閥門,將流量計固定于試水管路,調節閥門使設備壓力穩定于消防工作壓力,檢查消防工作流量。
6.6.2.2.5 檢查操控柜是否設置緊急啟動裝置(按鈕),是否設置運行記錄裝置,運行記錄內容是否全面。
6.6.2.2.6 檢查設備是否具備手動遠程操控器(按鈕)緊急啟動消防運行狀態的功能和消防泵組手動緊急停機操控器(按鈕)退出消防的方式。
6.6.2.2.7 檢查從市政管網取水的設備,進水口端是否安裝有倒流防止器。
6.6.2.3 檢測器具
超聲波流量計、秒表。
6.6.3.1 檢查項目
檢查項目、技術要求和不合格情況見表48。
6.6.3.2 檢查方法
6.6.3.2.1 短接變頻器故障端子輸出故障信號或調整變頻器設定參數使之超出規定范圍,使變頻器運行時產生故障保護,然后通過設備遠程啟動端子輸入消防信號,觀察消防泵組是否自動轉工頻運轉工作。
6.6.3.2.2 檢查設備標志牌是否符合標準要求;檢查給水管道是否噴涂標識水流方向的箭頭。
6.6.3.2.3 試驗期間關閉設備與主供水管網的控制閥門,采用手動緊急方式使設備啟動進入消防狀態,觀察控制柜聲光指示和水泵運行狀態是否良好,啟動是否正常;使設備處于自動控制方式下,在設備接線端子排上給入設計要求的消防信號源啟動設備進入消防狀態,觀察控制柜聲光指示和水泵運行狀態是否良好,啟動是否正常。試驗后將設備恢復正常工作狀態。手動方式啟動消防泵組時,檢查能否手動停機。
6.6.3.2.4 試驗期間關閉設備與主供水管網的控制閥門,將流量計固定于試水管路,調節閥門使設備壓力穩定于消防工作壓力,檢查消防工作流量。
6.6.3.2.5 檢查操控柜是否設置緊急啟動裝置(按鈕),是否設置運行記錄裝置,運行記錄內容是否全面。
6.6.3.2.6 檢查設備是否具備手動遠程操控器(按鈕)緊急啟動消防運行狀態的功能和消防泵組手動緊急停機操控器(按鈕)退出消防的方式。
6.6.3.2.7 檢查消防與生活(生產)共用設備,消防出水口處是否安裝倒流防止器。
6.6.3.2.8 檢查變頻器額定功率是否與泵組配用電機的額定功率相匹配。
超聲波流量計。 智淼君安(江蘇)消防工程技術有限公司http://m.myxcl.org.cn/
海灣消防安全有限公司主營:GST海灣消防報警設備銷售,消防工程施工改造,氣體滅火、電氣/漏電火災、消防水系統施工安裝,售后維修保養,檢測,調試,海灣消防網站:http://m.myxcl.org.cn/;海灣消防服務熱線:4006-598-119
6.6.1.1 檢查項目
檢查項目、技術要求和不合格情況見表46。
表46

6.6.1.2 檢查方法 
6.6.1.2.1 目測檢查泵殼、葉輪、軸、放水旋塞的材料。
6.6.1.2.2 目測檢查泵的旋轉方向、壓力表的量程與檢定有效期,操縱機構指示牌的設置及其材質。
6.6.2 消防氣壓給水設備和消防增壓穩壓給水設備
6.6.2.1 檢查項目
檢查項目、技術要求和不合格情況見表47。
6.6.2.2 檢查方法
6.6.2.2.1 檢查設備標志牌是否符合標準要求;檢查給水管道是否噴涂標識水流方向的箭頭。
6.6.2.2.2 試驗期間關閉設備與主供水管網的控制閥門,將設備控制柜處于停止位置,打開試水管閥門,將氣壓水罐水位排放至止氣水位,檢查止氣裝置動作是否準確,動作后是否有氣體流出。同時檢查有效水容積、緩沖水容積、補充水容積等內容。試驗后將設備恢復正常工作狀態。
6.6.2.2.3 試驗期間關閉設備與主供水管網的控制閥門,采用手動緊急方式使設備啟動進入消防狀態,觀察控制柜聲光指示和水泵運行狀態是否良好,啟動是否正常;使設備處于自動控制方式下,在設備接線端子排上給入設計要求的消防信號源啟動設備進入消防狀態,觀察控制柜聲光指示和水泵運行狀態是否良好,啟動是否正常。試驗后將設備恢復正常工作狀態。手動方式啟動消防泵組時,檢查能否手動停機。
6.6.2.2.4 試驗期間關閉設備與主供水管網的控制閥門,將流量計固定于試水管路,調節閥門使設備壓力穩定于消防工作壓力,檢查消防工作流量。
6.6.2.2.5 檢查操控柜是否設置緊急啟動裝置(按鈕),是否設置運行記錄裝置,運行記錄內容是否全面。
6.6.2.2.6 檢查設備是否具備手動遠程操控器(按鈕)緊急啟動消防運行狀態的功能和消防泵組手動緊急停機操控器(按鈕)退出消防的方式。
6.6.2.2.7 檢查從市政管網取水的設備,進水口端是否安裝有倒流防止器。
6.6.2.3 檢測器具
超聲波流量計、秒表。
表47

6.6.3 消防恒壓給水設備 
6.6.3.1 檢查項目
檢查項目、技術要求和不合格情況見表48。
6.6.3.2 檢查方法
6.6.3.2.1 短接變頻器故障端子輸出故障信號或調整變頻器設定參數使之超出規定范圍,使變頻器運行時產生故障保護,然后通過設備遠程啟動端子輸入消防信號,觀察消防泵組是否自動轉工頻運轉工作。
6.6.3.2.2 檢查設備標志牌是否符合標準要求;檢查給水管道是否噴涂標識水流方向的箭頭。
6.6.3.2.3 試驗期間關閉設備與主供水管網的控制閥門,采用手動緊急方式使設備啟動進入消防狀態,觀察控制柜聲光指示和水泵運行狀態是否良好,啟動是否正常;使設備處于自動控制方式下,在設備接線端子排上給入設計要求的消防信號源啟動設備進入消防狀態,觀察控制柜聲光指示和水泵運行狀態是否良好,啟動是否正常。試驗后將設備恢復正常工作狀態。手動方式啟動消防泵組時,檢查能否手動停機。
6.6.3.2.4 試驗期間關閉設備與主供水管網的控制閥門,將流量計固定于試水管路,調節閥門使設備壓力穩定于消防工作壓力,檢查消防工作流量。
6.6.3.2.5 檢查操控柜是否設置緊急啟動裝置(按鈕),是否設置運行記錄裝置,運行記錄內容是否全面。
6.6.3.2.6 檢查設備是否具備手動遠程操控器(按鈕)緊急啟動消防運行狀態的功能和消防泵組手動緊急停機操控器(按鈕)退出消防的方式。
6.6.3.2.7 檢查消防與生活(生產)共用設備,消防出水口處是否安裝倒流防止器。
6.6.3.2.8 檢查變頻器額定功率是否與泵組配用電機的額定功率相匹配。
表48

6.6.3.3 檢測器具
超聲波流量計。 智淼君安(江蘇)消防工程技術有限公司http://m.myxcl.org.cn/
海灣消防安全有限公司主營:GST海灣消防報警設備銷售,消防工程施工改造,氣體滅火、電氣/漏電火災、消防水系統施工安裝,售后維修保養,檢測,調試,海灣消防網站:http://m.myxcl.org.cn/;海灣消防服務熱線:4006-598-119
本頁關鍵詞:
上一篇:消防產品現場檢查判定自動噴水滅火設備 下一篇:消防產品現場檢查消火栓水系統
技術資料更多 >>


蘇公網安備32058102002148號